EZPick Order Inspection Rules Optimization Guide(No-Cost)
Procurement and Shipping Order Inspection Standards
I
Optimization of Procurement Order Inspection Rules
1. Procurement Standard Inspection Scope
| Item | Supplementary Notes |
|---|---|
| Prohibited Item Screening | Expanded screening scope |
| Appearance Inspection | Defined flaw assessment criteria |
| Package Restoration | Additional restriction guidelines |
2. Unboxed Inspection vs Sealed Package
Unboxed Inspection
- Apparel: Verify care labels, safety standards (e.g. GB 18401 Class A for infants)
- Electronics: Match IMEI/Serial numbers on device and packaging (no power-on verification)
- Free Item Verification: Photo documentation required for unexpected free items
Sealed Packaging
Unboxing automatically triggered for packages with ≥3 damages or >30% deformation
3. Special Order Inspection Rules Supplement
| Order Type | Processing Flow |
|---|---|
| Sealed Packaging Goods | Define "sealed" standards |
| Electronic Digital Products | Added disclaimer clauses |
| Underwear | Mandatory inspection requirements |
| Handmade Model Goods | Groove inlay packaging standards |
4. 1688 Goods Inspection Rules Refinement
Class A Goods Sampling Standards
- Quantity ≤50: 10% sampling rate
- Quantity >50: ISO 2859-1 Level II sampling (e.g. 80 samples for 1000 items)
Class B Goods (Customized)
- Only verify packaging matches order information
- No function/material verification (factory QC report required)
II
Optimization of Shipping Order Inspection Rules
1. Receiving and Warehousing Process
| Step | Supplementary Notes |
|---|---|
| Receiving Inspection | Added "abnormal receipt" process |
| Prohibited Items Unpacking | List high-risk categories and handling standards |
2. Inspection Option Implementation Standards
Unboxed Inspection Additions
- Food Items: Verify production date (>1/3 shelf life remaining), Chinese labels (imported goods requirement)
- Books: Check ISBN codes, copyright info, no missing/damaged pages
Sealed Package Restrictions
Force unpacking when weight discrepancy >10%
3. Special Goods Shipping Requirements
Sealed Packaging Goods
- Seals damaged during shipping treated as "affecting secondary sale" - requires buyer-seller negotiation
III
New Industry General Rules and User Notices
1. Quality Dispute Resolution Mechanism
| Dispute Type | Process Optimization |
|---|---|
| Mismatched Description | Users must submit within 48 hours |
| Hidden Flaws | Warehouse retains unboxing evidence |
2. User Liability Waiver Clause
Non-claimable Scenarios
- Color Differences: Due to display variations (requires "actual item may vary" notice)
- Measurement Tolerance: ±2cm allowed for apparel manual measurements
- Functional Discrepancies: Lab data vs actual performance differences (e.g., power consumption)
IV
Rules Visualization and Attachment Optimization
1. Special Intact Standards Reference
| Category Name | Special Intact Standard |
|---|---|
| Sneakers new | (If applicable) Security tag intact |
| Cleaner/Sanitary Products/Paper | Sealed packaging, no visible deformations |
| Hair Care/Wigs | Packaging sealed, no signs of leakage |
| Skincare/Body Care/... | (If applicable) Item... |
| Large Home Appliances | No damage on all sides of packaging |
| Anime/Peripheral/COS | Models, figurines complete, no damage |
| Books/Magazines/Literature | Cover intact, no missing/damaged pages |
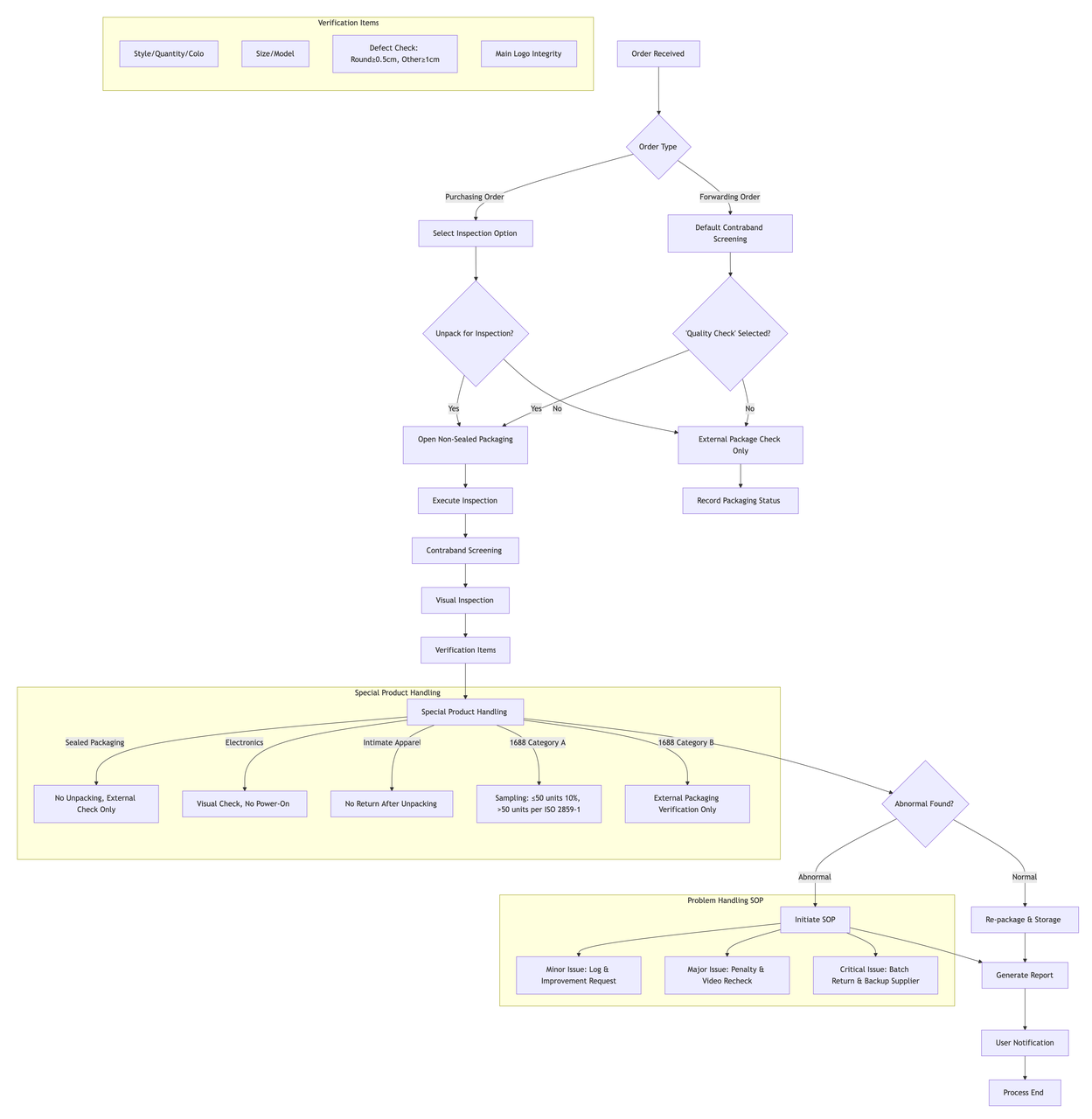
2. Inspection Flowchart
[Standard Inspection Procedure Illustration]